•產品描述:U2106完全工作到+600V是高壓,高速功率MOSFET和IGBT驅動器,具有相關的高側和低側參考輸出通道。邏輯輸入兼容標準CMOS或LSTTL輸出,低至3.3V邏輯。輸出驅動器具有高脈沖電流緩沖級,設計用于最小的驅動器交叉導通。浮動通道可用于驅動高側配置的n通道功率MOSFET或IGBT,其工作電壓高達600伏。
•主要特點:浮動通道設計為自引導操作,完全工作到+600V,可耐受負瞬態電壓,v /dt免疫,柵極驅動供電范圍從9到21v,欠壓鎖定,3.3V, 5V和15v邏輯兼容,交叉傳導防止邏輯,兩個通道的傳播延遲匹配 。
•典型應用:家用電器;工業應用和驅動器;電機驅動器;DC-AC轉換器,PMDC和pmac電機;感應加熱;暖通空調
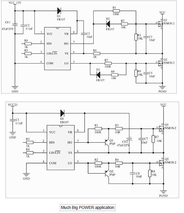
•典型應用電路
Copyright ? 2015-2023 紹興宇力半導體有限公司
浙公網安備33060202001577
浙ICP備2020037221號-1
技術支持:藍韻網絡