•產品描述:U3018(D) 是一款高性能低成本 PWM 控制 功率器, 適用于離線式小功率降壓型應用場合, 外圍電路簡單、器件個數少。同時產品啟動模塊 內置高耐壓 MOSFET 可提高系統浪涌耐受能力。 與傳統的 PWM 功率開關不同,U3018(D) 內部無固定時鐘驅動 MOSFET,系統開關頻率隨 負載變化可實現自動調節。同時芯片采用了多模 式 PWM 控制技術,有效簡化了外圍電路設計, 提升線性調整率和負載調整率并消除系統工作中 的可聞噪音。此外,芯片內部峰值電流檢測閾值 可跟隨實際負載情況自動調節,可以有效降低空 載情況下的待機功耗。 U3018(D) 集成有完備的帶自恢復功能的保 護功能: VDD 欠壓保護、逐周期電流限制、輸出 過壓保護、過熱保護、過載保護和 VDD 過壓保護 等。
•主要特點:VIN: 18~180V(OUT: 14.3V);集成 2.5A 180V MOS;集成 200V 高壓啟動電路;多模式控制、無異音工作;支持降壓和升降壓拓撲;默認14.3V 輸出;待機功耗低于 50mw;良好的線性調整率和負載調整率;集成軟啟動電路;內部保護功能:過載保護(OLP);逐周期電流限制(OCP);輸出過壓保護(OVP);VDD 過壓、欠壓和電壓箱位保護
•典型應用:電信 90V電源系統; 以太網 POE; 工業控制;逆變器系統
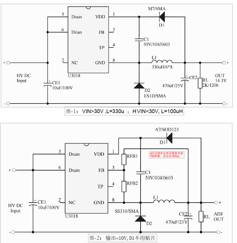
•典型應用電路

Copyright ? 2015-2023 紹興宇力半導體有限公司
浙公網安備33060202001577
浙ICP備2020037221號-1
技術支持:藍韻網絡